Ga naar inhoud

Maatschappelijk project inclusief werkgeverschap

  • Aanpak
  • Projectteam
  • Nieuws
    • Nieuws
  • Productboek
  • FAQ
  • Links
    • Toolbox JGHPZ
  • Contact

Toolbox JGHPZ

Vrouwvriendelijke werkvloer

Downloads

Checklist met vrouwen bereik je meer

Poster hindernisloopbaan

Inclusief werven

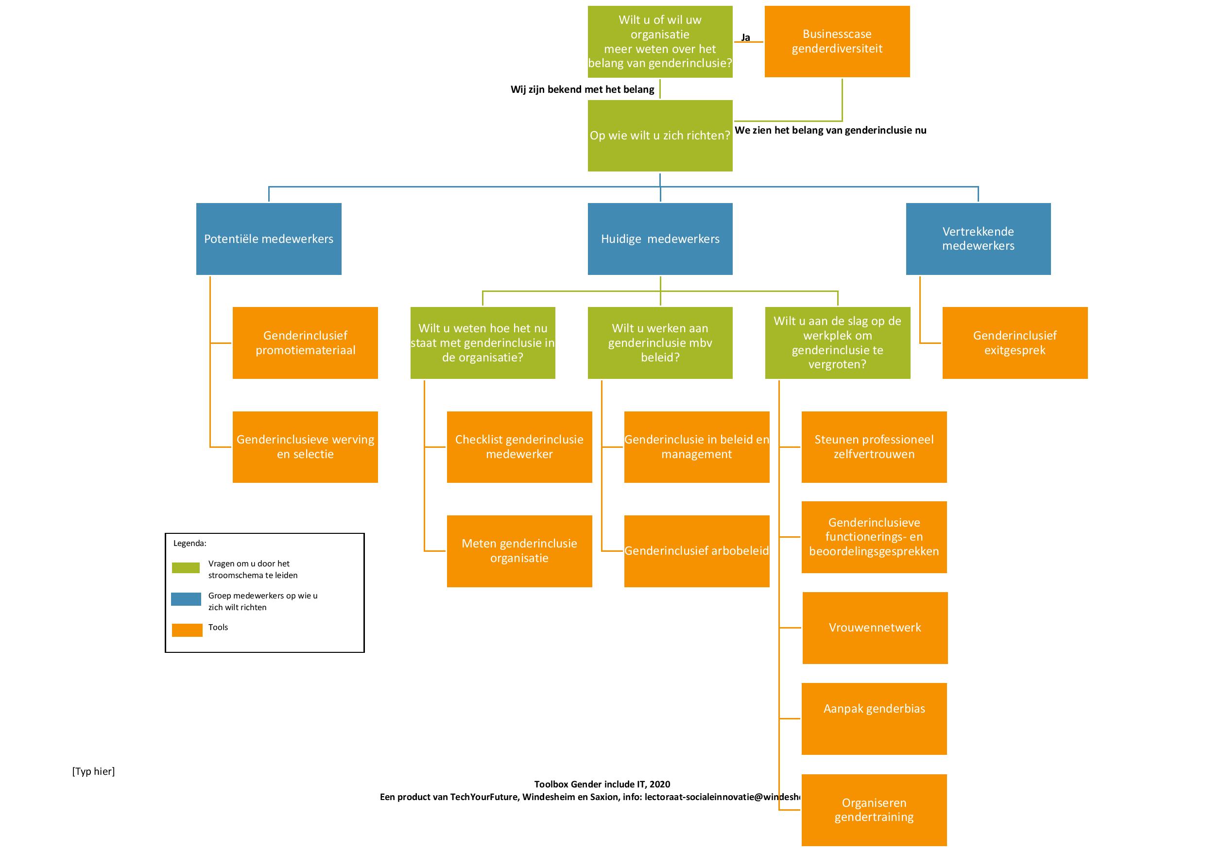
Keuzehulp beslisboom

Keuzehulp stappenplan

Links

Thema’s

abcwebsites2024-06-20T15:27:56+02:00

Generatieverschillen

abcwebsites2024-06-20T15:42:37+02:00

Vrouwvriendelijke werkvloer

abcwebsites2024-06-27T15:36:47+02:00

Culturele diversiteit

abcwebsites2024-07-04T10:55:25+02:00

Neurodiversiteit

abcwebsites2024-07-12T13:36:38+02:00

Taalbarrière

abcwebsites2024-07-12T13:48:35+02:00

Ongeschreven regels

abcwebsites2024-07-12T13:59:45+02:00

Het goede gesprek voeren

abcwebsites2024-07-12T13:59:16+02:00

Extra werkdruk op de werkvloer

abcwebsites2024-07-12T15:15:20+02:00

De aansluiting tussen opleiding en praktijk

Naar de Toolbox

© 2024 Maatschappelijk project inclusief werkgeverschap | Privacyverklaring | Webdesign by ABCwebsites

Page load link
Ga naar de bovenkant